Diet plays a significant role in weight management. Not surprisingly, more weight leads to more pain, as there is more pressure on the joints and body tissues. Weight often sits as visceral adipose tissue, settling in the central area of the body. Here, the tissue can produce inflammatory cytokines, which are circulated in the bloodstream. This will increase the inflammatory response and pain throughout the body.
Leptin is a hormone that regulates fat storage. It balances how many calories you take in and how many you burn off. This hormone signals your brain to tell you to stop eating, to maintain this balance. With an increase in adipose tissue, leptin is suppressed, and so this balance is offset, resulting in more inflammation in the body.
Poor nutrition = DIM signal Good nutrition = SIM signal
By following the recommended guidelines for food intake (view here), it will help regulate how much adipose tissue sits in your body. Plant polyphenols have been shown to have many health benefits, of which result in decreased pain signals (read more here).
A Mediterranean diet has been shown to produce anti-inflammatory responses in the body, which result in less pain.
To help combat pain and inflammation through diet, here are some recommendations:
- Eat 80-100% whole foods
- Consider modified Mediterranean diet
- Eliminate artificial sweeteners
- Choose water as your beverage of choice
- Choose quality fats
- Eat 6-9 servings of vegetables – cruciferous vegetables best
- High fiber content diet
- Ensure omega-3 intake adequate – consider supplements if not met through diet
- view document below for recommended Omega-3 intake
Consistency in eating schedule is important. For best results, eat 3 meals a day at decent time intervals (e.g., 7 AM, noon, 6PM). Though snacks aren’t recommended, if you do require snacks between meals, healthy snack options such as yogurt, fruit, or nuts should be the go-to.
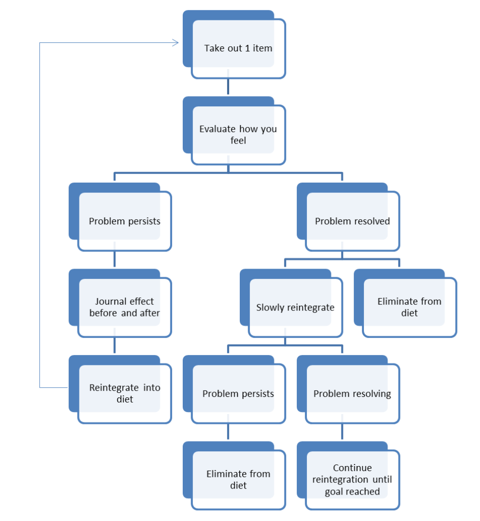
If you modify your diet and notice the body becoming sensitive, you can use the process of elimination and reintegration to decipher what it is that is unsettling to your body.

For slow reintegration, reintroduce the item in smaller dosages, frequencies, and/or with a variation of the item. If you think more than 1 item may be the culprit, still eliminate 1 at a time, so there is certainty of the result. Keeping a journal of your findings with each food item is important to have objective evidence if the item’s effect on your body. Eliminating and/or gradually reintegrating multiple food items may be needed to achieve the diet change you are looking for.
Making any lifestyle change is a challenge, and diet seems to be one of the most difficult. Some strategies to help keep you on track are:
- not having unhealthy food options and snacks lying around at home, so you are not tempted to munch on them
- Mindfully eating – it allows your system to register what and how much you are eating, so the signal to stop eating because you are full is more accurate
- Keeping a food journal – accurately reflects everything you have eaten in a day so you can compare to recommendations
- having a plate that is appropriately sized for the meal. Some plates even come with grooves to portion out components of the meal, so you know how much of each type of food to put on the plate!
In summary, think about:
- Meal timing
- Meal balance
- Food quantity
- Food quality
Did you know? 70% of our immune system lives in our gut! We are indeed only as healthy as what we eat.
Functional nutrition and exercise are the most effective strategies for managing weight, which helps reduce pain.
Other Resources
- Mediterranean diet 101 – https://www.healthline.com/nutrition/mediterranean-diet-meal-plan
- What’s the best diet? Eating health 101: https://www.youtube.com/watch?v=fqhYBTg73fw
- Mindful eating ¢https://www.youtube.com/watch?v=dkP6vHSUAGA&feature=emb_logo&utm_source=Greater+Good+Science+Center&utm_campaign=55630e08ed-EMAIL_CAMPAIGN_GG_Newsletter_Mar_5_2020&utm_medium=email&utm_term=0_5ae73e326e-55630e08ed-74369575
- Mindful eating- https://www.youtube.com/watch?v=ZIX7RphOtG0
- Tips for mindful eating –https://www.youtube.com/watch?v=oJSpQHcJfKs
- Health Canada’s Dietary Guidelines – https://food-guide.canada.ca/en/food-guide-snapshot/
- Food Rules: An Eater’s Manual (2011) by Michael Pollan (illustrated by Maira Kalman)
- Excerpt from Food Rules book – https://michaelpollan.com/foodrules-slideshow.html